深圳城市学院坐落于这座充满活力的创新之城,就像这座城市本身一样,年轻却充满无限可能。记得我第一次路过学院时,那栋现代感十足的主教学楼在阳光下格外醒目,周围绿树环绕,让人感受到一种学术与自然交融的独特氛围。

学院发展历程与办学定位

深圳城市学院的发展轨迹与深圳这座城市紧密相连。学院创办于本世纪初,正值深圳从“世界工厂”向“创新之都”转型的关键时期。办学初期只有几个专业,如今已经发展成为拥有多个学科门类的综合性院校。

学院的办学定位非常明确——服务城市发展,培养应用型人才。这一定位使得学院在专业设置和课程安排上都特别注重与深圳产业需求的对接。他们不追求大而全的学科布局,而是专注于打造与城市发展同频共振的特色专业。

校园环境与基础设施

走进深圳城市学院的校园,你会被其合理的空间规划所吸引。主教学楼采用现代简约风格,内部配备智能化教室和实验室。图书馆藏书丰富,电子资源尤其齐全,这很符合深圳这座科技城市的特点。

学院的体育设施给我留下深刻印象。标准的田径场、室内体育馆、游泳馆一应俱全,看得出学校很重视学生的全面发展。学生公寓条件相当不错,空调、独立卫浴都是标配,还有公共休闲区和自习室。

实训基地可能是学院最大的亮点之一。与多家企业合作建立的实训中心,让学生在校期间就能接触到真实的工作环境。这种“学中做,做中学”的模式,确实能帮助学生更快适应未来的职场。

办学特色与教育理念

深圳城市学院最突出的特色就是“城市”二字。他们的课程设置处处体现着服务城市发展的理念。比如城市管理、智慧城市技术这些专业,直接对应深圳的城市建设需求。

教育理念上,学院特别强调实践能力和创新精神的培养。不少课程采用项目式教学,学生需要完成真实的企业课题。我认识的一位毕业生说,这种教学方式让他在求职时比其他学校的毕业生更有优势。

国际化也是学院的一大特色。与多个国家和地区的高校建立了合作关系,学生有机会参与海外交流项目。这种开放的教育视野,恰好呼应了深圳这座国际化城市的气质。

学院的管理层经常说,他们要做的是“有温度的教育”。这句话不仅体现在教学上,也体现在对学生个性化发展的支持上。从创业指导到心理健康服务,学院确实在努力营造一个全面育人的环境。

每年招生季,总能看到不少学生在深圳城市学院门口咨询招生政策。那场景让我想起自己当年选学校时的迷茫——到底什么样的学生适合这里?其实了解招生条件就像打开一扇门,能让你看清这所学院真正想要培养什么样的人才。

本科招生条件与录取标准

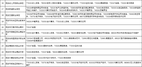
本科招生主要面向参加全国统一高考的应届高中毕业生。学院执行广东省规定的本科批次录取分数线,但不同专业的录取分数会有明显差异。热门专业如计算机科学与技术的录取分数通常高于省控线30分左右,而一些新兴专业的竞争压力相对较小。

除了高考成绩,学院特别看重学生的综合素质。他们的招生办主任曾在访谈中提到:“我们想要的是有想法、有潜力的学生,不是只会考试的学习机器。”所以个人陈述和课外活动经历在评审中占有一定权重。

有个细节值得注意:学院对深圳户籍考生会有适当的政策倾斜,这是他们服务本地人才培养的体现。不过非深户籍的优秀学生同样受欢迎,去年就有来自全国二十多个省份的学生被录取。

外语要求方面,本科专业普遍要求英语单科成绩不低于100分。毕竟在深圳这样国际化程度高的城市,英语能力直接影响学生未来的发展空间。

专科招生条件与录取标准

专科招生采取的是“高考成绩+专业技能测试”的综合评价方式。高考成绩达到广东省专科录取线是基本门槛,但真正决定录取的是后续的专业技能考核。

比如设计类专业会组织素描和创意设计测试,工科类专业则有基础操作能力评估。这种设置很实在——与其只看分数,不如直接检验学生是否具备学习该专业的基本素质。

学院还设有“技能特长生”招生通道。获得省级以上技能大赛奖项的学生,可以享受加分或优先录取政策。我认识的一个学生就是凭借全国职业技能大赛的奖项被破格录取的。

年龄要求相对宽松,往届生也可以报考。但部分专业如护理学会有特殊的身体条件要求,这些都会在招生简章中明确列出。

成人教育招生条件

成人教育这边的门槛就灵活多了。主要面向在职人员和社会青年,实行“宽进严出”的政策。只要具备高中或同等学力,通过入学测试就能注册学籍。

入学测试难度适中,更注重考察学习能力和专业基础。考虑到成教学生多数是在职学习,考试时间通常安排在周末或晚上,这个安排挺人性化的。

深圳城市学院招生条件与专业设置详解:轻松了解如何申请热门专业

值得一提的是学院的学分积累制度。学生通过职业资格证书或工作经验可以兑换相应学分,这种认可实际能力的做法,让很多职场人士能够更快完成学业。

报名时需要提供学历证明和工作经历说明。资料审核通过后,学生可以根据自己的时间选择面授或网络课程。这种弹性学制确实照顾到了成人的学习特点。

国际学生招生条件

国际学生的招生体现出学院开放包容的办学理念。基本要求是持有外国护照,年龄在18-25岁之间,具备相当于中国高中的学历。

语言能力是关键门槛。中文授课专业要求HSK四级以上,英文授课专业则需要托福80分或雅思6.0分的成绩。不过未达标的学生可以先读语言预科,这个过渡安排考虑得很周到。

申请材料包括学历证明、成绩单、语言证书和个人陈述。学院特别看重学生的跨文化适应能力,所以在面试环节会重点考察这方面。

奖学金政策相当有吸引力。成绩优秀的国际学生可以申请校长奖学金,覆盖部分甚至全部学费。去年就有来自东南亚的留学生凭借出色的综合素质获得了全额奖学金。

招生条件说到底是一所学院人才培养理念的镜子。深圳城市学院的这些规定,既保证了生源质量,又保持了足够的开放性,这种平衡做得确实不错。

走进深圳城市学院的教务系统,就像打开一个专业万花筒。每个专业背后都藏着这座城市的发展密码,从智能制造到数字营销,从环境设计到继续教育,这里的专业设置就像深圳这座城市一样,始终在与时俱进。

工科类专业设置

工科是学院的支柱学科群,专业设置紧扣深圳的产业脉搏。计算机科学与技术专业最受学生欢迎,课程设置涵盖了人工智能、大数据分析等前沿领域。他们的实验室配备最新的GPU集群,学生从大二开始就能参与实际项目。

电子信息工程专业与华为、中兴等企业共建了联合实验室。记得去年参观时,看到一个学生团队正在调试自主设计的物联网系统。那种将理论知识转化为实际产品的过程,确实让人感受到工科教育的魅力。

新兴的机器人工程专业值得特别关注。这个专业采用项目式教学,学生从机械结构设计到智能控制算法都要亲手实践。毕业生很多都进入了深圳的智能制造企业,起薪普遍高于其他专业。

土木工程和建筑环境专业虽然传统,但课程内容完全对接深圳的城市建设需求。BIM技术、绿色建筑这些课程模块,都是直接响应行业最新趋势的设置。

商科与管理类专业设置

商科专业的设置充分考虑了深圳的商贸基因。国际经济与贸易专业的学生大三时基本都会去前海的贸易公司实习,这种实战经历比任何课本知识都来得珍贵。

会计学专业拥有ACCA认证,课程设置与国际接轨。他们的模拟会计师事务所让学生提前熟悉真实业务流程,这种教学方式很接地气。

市场营销专业特别注重数字化技能培养。新媒体运营、数据分析这些课程都是企业的实际需求。我认识的一个毕业生现在在某电商公司做营销总监,他说在校时学的用户画像分析至今仍在用。

物流管理专业依托深圳港的区位优势,与盐田港集团等企业建立了稳定的实习基地。学生不仅学习传统物流知识,还要掌握跨境电商物流等新兴技能。

艺术与设计类专业设置

设计学院的教室总是充满创意氛围。视觉传达设计专业的学生作品经常出现在深圳的设计周上,那种将艺术与商业完美结合的能力,确实需要系统的培养。

环境设计专业关注城市空间改造。他们的课程项目很多都是真实的社区微更新案例,学生设计方案有可能真的被采纳实施。这种学以致用的机会非常难得。

数字媒体艺术专业配备了一流的动作捕捉实验室。学生既要懂艺术设计,又要掌握技术工具,这种跨学科培养模式符合文创产业的发展需求。

服装设计专业虽然规模不大,但特色鲜明。他们与深圳服装行业协会合作,学生有机会参与时装周的筹备工作。去年毕业展上的作品就被本地品牌看中并投入生产。

继续教育专业设置

继续教育部的专业设置完全以职场需求为导向。电子商务专业最受欢迎,课程内容随时更新,最近新增的直播电商模块报名异常火爆。

项目管理专业吸引了很多企业中层管理者。他们的授课老师都是实战经验丰富的企业高管,课堂案例都是真实的企业项目。这种知识传授方式对在职学员特别实用。

深圳城市学院招生条件与专业设置详解:轻松了解如何申请热门专业

人力资源管理专业采用“理论学习+实操训练”的模式。学员要完成真实企业的薪酬设计方案或培训体系构建,这种任务驱动式学习效果显著。

学前教育专业针对幼教工作者开设。课程安排在周末,方便在职教师进修。他们的模拟幼儿园教室完全按照最新标准建设,学员可以在这里演练各种教学场景。

专业设置就像学院的导航图,既指引着学生的学习方向,也映射出学院对人才培养的思考。这些专业的组合不仅覆盖了当下的人才需求,更预留了适应未来变化的弹性空间。

站在学院行政楼的顶层俯瞰,整个校园就像深圳这座城市的微缩景观——永远在建设中,永远充满可能性。这里的发展轨迹与城市脉搏同频共振,每个规划都带着特区特有的务实与远见。

校企合作与就业前景

校企合作在这里不是挂在墙上的协议,而是融入日常的教学场景。学院与超过200家深圳企业建立了深度合作,包括华为、腾讯、大疆这些学生耳熟能详的名字。合作模式从传统的实习基地,升级到了共建实验室、定制培养班这些更紧密的形式。

智能制造方向的“华为班”是个典型例子。企业工程师直接参与课程设计,学生大三就进入企业项目组。这种培养模式让毕业生几乎免去了适应期,去年该班就业率百分之百,平均起薪比其他专业高出三成。

就业指导中心的数据显示,近三年毕业生留深发展比例稳定在85%以上。这个数字背后是专业设置与城市产业的高度契合。数字媒体艺术专业的学生进入华强北的科技公司做产品设计,物流管理专业的在盐田港从事智慧物流,每个专业都能在深圳找到对应的产业土壤。

就业质量报告里有个细节很有意思:毕业生三年内的职位晋升速度明显快于同类院校。这可能得益于学院特别重视的“软技能”培养——沟通能力、团队协作这些在项目式教学中自然习得的能力。

学科建设与发展规划

学科建设正在经历一场静默的变革。传统的院系壁垒被打破,取而代之的是跨学科研究中心。智能建造研究中心就是个典型,那里聚集了土木工程、计算机科学和设计专业的学生,共同研究建筑行业的数字化转型。

未来五年的学科规划已经清晰可见。人工智能将不再仅仅是计算机学院的专业课,而是像英语一样成为各专业的基础工具。商学院正在开发融合AI的商业分析课程,艺术学院在探索生成式艺术的设计应用。

实验室升级计划让人期待。下个学期,数字孪生实验室将投入使用,这个实验室能模拟整个城市系统的运行。城市规划专业的学生可以在虚拟环境中测试他们的设计方案,这种教学条件在国内高校中都不多见。

师资建设方面,学院在推行“双师制”。专业教师不仅要具备学术背景,还需要有相关行业任职经历。现在系主任会议上经常听到他们在讨论如何吸引更多来自企业的实践型人才。

国际化办学战略

国际化不是简单地多招几个留学生,而是体现在课程体系的每个细节。全英文授课专业从3个扩展到8个,连体育课都开设了国际学生专属班级。这种细微之处的考量,确实提升了跨文化学习体验。

与海外高校的学分互认项目覆盖了20多个国家。商学院的学生可以选择去新加坡完成最后一个学期的课程,设计学院与意大利米兰的新媒体艺术专业建立了双学位项目。这种流动性为学生提供了更广阔的发展空间。

国际学生比例正在稳步提升。走在校园里,能听到不同语言的交流声。学院为国际学生配备了语言伙伴和学习顾问,帮助他们更好地融入。我注意到国际学生最感兴趣的是深圳的创新创业环境,很多人在毕业后选择留在深圳创业。

教师队伍的国际化程度也在提高。每个学院都聘有外籍专家,他们带来的不仅是专业知识,还有不同的教学理念。这种多元文化的碰撞,悄悄改变着学院的教学氛围。

服务深圳城市发展

学院把自己视为城市发展的“人才反应堆”。当深圳提出要建设智慧城市时,相关专业立即调整了课程设置;当新能源汽车产业崛起时,学院很快开设了电池管理技术选修课。这种快速响应能力,让教育始终与城市发展同步。

社区服务项目是学院的特色。建筑系师生参与了多个城中村改造的设计咨询,艺术学院定期举办面向市民的创意工作坊。这些活动模糊了校园与社区的边界,让知识真正流动起来。

继续教育部的企业定制培训越来越受欢迎。为中小企业开设的数字化转型课程,为基层管理者设计的管理能力提升项目,这些课程直接服务于企业的实际需求。上周遇到一位餐饮连锁的老板,他说员工在学院培训后,门店运营效率提升了百分之二十。

学院的研究成果正在走出实验室。环境工程专业的污水处理技术被应用于深圳河治理,计算机学院的智慧交通算法正在龙华区试点。这些产学研结合案例,让学院的研究有了更实在的社会价值。

发展前景就像一张正在绘制的地图,既有确定的坐标,也保留着探索的空间。在深圳这座永远年轻的城市里,学院的发展轨迹注定会充满各种可能性——这或许就是它最迷人的地方。

你可能想看:
免责声明:本网站部分内容由用户自行上传,若侵犯了您的权益,请联系我们处理,谢谢!联系QQ:2760375052

分享:

扫一扫在手机阅读、分享本文

最近发表